2019上半年山东教师资格证初中化学面试试讲真题:《二氧化碳的实验室制法》
- 时间:
- 2019-06-14 15:30:48
- 作者:
- 娄老师
- 阅读:
- 来源:
- 山东教师资格证
一、考题回顾


二、考题解析
【教学过程】
(一)生活导入
【教师引导】我们已经学过氧气的实验室制法了,除氧气外,二氧化碳也是一种与生活密切相关的气体。展示“冰川融化”、“地球变暖”、“温室效应”的图片及资料。我们今天一起来学习一下实验室里如何制备二氧化碳。
(二)探究新知
【提出问题】你知道产生二氧化碳气体的方法有哪些?
【学生回答】
①人呼吸可以产生二氧化碳;
②木炭在氧气中充分燃烧可以产生二氧化碳;
③一些物质之间发生化学反应可以产生二氧化碳;
……
【提出问题】请观看大屏幕上展现的实验,仔细观察实验中用了哪些实验仪器和实验试剂。
【多媒体展示】取两支试管,在试管A中加入2 mL澄清石灰水,在试管B中加入几块大理石或石灰石(主要成分为碳酸钙),再加入一定的稀盐酸,迅速塞上带导管的橡皮塞。将导气管伸入试管A的溶液中。
【学生回答】实验仪器有铁架台,试管,橡皮塞,导气管。实验试剂有大理石或石灰石,稀盐酸,澄清石灰水。
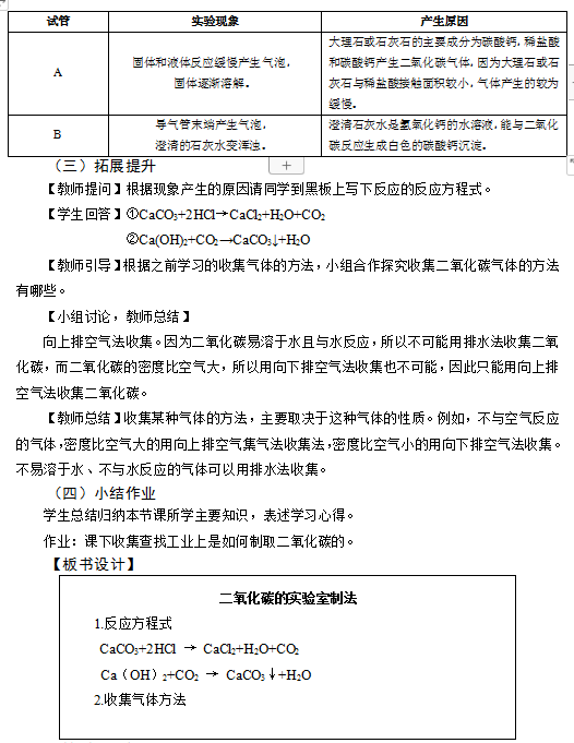
【学生实验】小组合作自主进行实验,注意实验步骤和注意事项,观察实验现象并记录,思考现象产生的原因。
【学生回答,教师总结】

【答辩题目解析】
1.可以用启普发生器制备二氧化碳吗?
【参考答案】
可以。启普发生器的适用条件:
(1)不溶块状固体和液体反应。
(2)不需要加热。
(3)生成气体不易溶于水。
二氧化碳可溶于水,但难溶于盐酸,故用石灰石与盐酸反应制二氧化碳时可用启普发生器。
2.制取二氧化碳的药品探究中,能否选取生活中的一个素材?
【参考答案】
制取二氧化碳的原理就是碳酸钙与酸反应生成二氧化碳气体,在生活中以及小学科学学习中已经知道了食醋可以溶解鸡蛋壳,因此可以选取这一素材。
