山东省各地教师招聘面试考试方式
- 时间:
- 2023-04-24 14:07:47
- 作者:
- 吴老师
- 阅读:
- 来源:
- 山东教师资格证

(1)面试方式
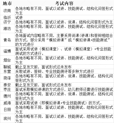
一般为试讲、说课或者结构化为主,部分岗位设计专业测试等。山东省教招面试的公告都是由各个县区单独发布,有些地区单独考察说课、试讲、结构化问题中的一种,这是目前采用最多的;有些地方采取“说课/试讲+结构化问题/答辩”中的一种组合方式;在有些个别地区,也有可能面试的前半部分是说课,后半部分是试讲,或者反之。

(2)面试形式介绍
说课”是一种课前行为。说课是教师口头表达课题的教学设想及其理论依据,也就是授课教师在备课的基础上,讲述自己的教学设计,它是备课之后授课之前进行的一种相对独立的教学组织形式。
“试讲”是一种课堂行为。试讲也叫模拟课堂教学,顾名思义,也就是对常规课堂教学的模拟,要求考生在特定的情境和有限的时里,充分展示自己的课堂教学技能。
答辩的形式一般是考官提问,考生回答,问题可以是考前已经设计好的,也可以是在考生说课或试讲结束后即兴提出的。
结构化是用人单位围绕教师应该具备的一些思维能力和职业理解等,大多以社会热点教育事件和教育实践为背景设置的问题。
点击加入:2023年山东教师资格考生交流群,和其他考生一起学习吧!
点击进入:2023年山东教师资格报名指导入口
以上就是关于山东省各地教师招聘面试考试方式的相关内容,想了解更多教师资格证信息,如教师资格证认证时间,教师资格证报考官网,教师资格证考试报名时间,2023年教资考试时间,教师编制考试等教师考试相关资讯,敬请关注ntce中小学教师资格考试网。
